By-Laws
By-law Enforcement is responsible for the investigation and enforcement of all our municipal bylaws. We have by-laws in place to encourage residents and businesses to be responsible and respectful of their neighbours and contribute to the health, safety and vibrancy of our community.
By-law Enforcement is one of the Villages shared services, Our By-law Enforcement Officer is shared between The Village of South River, Township of Strong, Township of Joly, and the Village of Burk's Falls.
To file a by-law request for service or complaint, please contact the By-Law Enforcement Officer:
Dave Turkington, Municipal Law Enforcement Officer
Cell: 705-358-6230
Email: almaguinbylaw@southriver.ca
Be sure to provide your name, address and telephone number in the request as complaints without contact information will not be investigated.
Please note that your information will be kept confidential.
A Note about by-laws from 2016 and earlier:
Please note that most of the by-laws from 2016 and earlier are in Microsoft Word format and require the program to be installed on your computer in order to view them. If you don't have Microsoft Word installed on your computer, download and install the free Microsoft Word viewer.
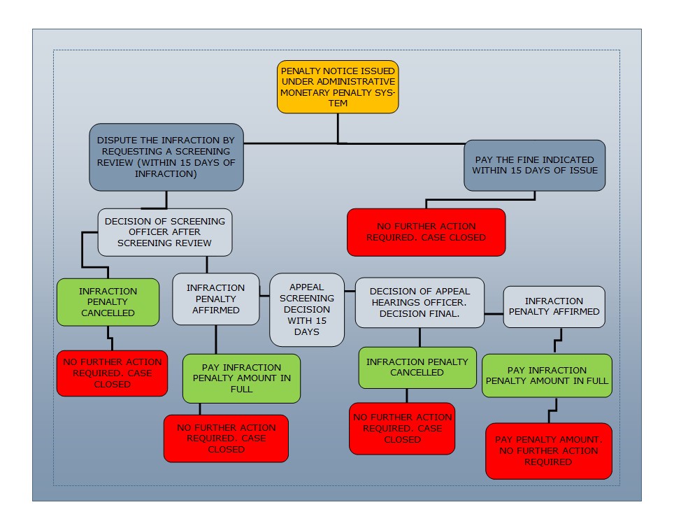
What Are AMPS?
The Administrative Monetary Penalty System (AMPS) is an improved way to pay and dispute Penalty Notices (tickets) for By-Law violations. The process allows the Municipality to manage disputes regarding Penalty Notices instead of the provincial courts.
If you receive a Penalty Notice you have two options:
- Pay within fifteen (15) days of the Penalty Notice being issued. To find out more about payment options please refer to the back of the Penalty Notice.
- Appeal the Penalty Notice. To request a Screening Review, the individual must request in writing, in person, by mail, or online. Once a Screening Request form is submitted a Screening Review can be scheduled. The Screening Review is conducted in person by a Screening Officer, who has the authority to Affirm, Amend, Rescind, or Extend time for payment.
How to Dispute a Penalty Notice:
Complete the Request for Screening Review Form and return it to the Village Office within 15 days of the date the Penalty Notice was served.
When you request a Screening Review and fail to appear or remain at your scheduled In-Person Screening until your matter has been determined by the Screening Officer, you will be deemed to have abandoned your request for a Screening, the Administrative Penalty will be affirmed, and you will be liable for an additional non-appearance fee as per the AMPS By-Law.
What is different:
Prior to AMPS, ticket disputes were handled through the judicial system, and it could take up to a year to receive a hearing date in court. Under AMPS, Penalty Notice disputes are handled by the Village, through initial Screening Review and Hearing. With AMPS replacing the judicial process for appealing tickets, valuable provincial court time will be made available for more serious matters. The Screening officer is an individual that works for the Village. Penalty Notices issued under AMPS are deemed served, if issued at the time of the violation, hand delivered, sent by registered mail, or sent via email to the individual.
Failure to respond to a Penalty Notice:
If you do not respond to the Penalty Notice by the due date — either by paying the penalty or scheduling a Screening Review — you automatically waive your right to a review, and the Administrative Penalty is deemed affirmed and not subject to review.
How to pay a Penalty Notice:
Payments for Penalty Notices must be made within fifteen (15) days of when the Penalty Notice issuance to avoid additional administrative fees. If payment is not received by the due date an additional surcharge will be added for late fees. If you fail to choose one of the below options within 15 days of receiving the notice, you will be deemed not to dispute the penalty. If the penalty goes into default, steps will be taken to enforce your defaulted penalty which includes adding the amount to the tax roll.
.jpg)
#49-2022 Regulate the Keeping of Poultry and Livestock
#12-2017 Keeping Certain Animals -Being a By-law to Prohibit the Keeping of Certain Animals within the Village of South River
#43-2019 Parking - Being a by-law to regulate parking.
#23-2006 Designate & Regulate Public Parks & Parklands - Being a by-law to designate and regulate public parks and parkland
#18-2016, Smoking in Public Places & #24-2016 Amend Smoking by-law - Being a by-law respecting smoking in public places
#5-2014, Water By-law - Being a by-law to enact rules and regulations for the installation, repair, maintenance and access to water meters, the water distribution system, related appurtenances, cross connection control and pricing including penalties for offences. View 2026 Water Rates Schedule A & B.
#7-93 Hawkers & Peddlers - Being a by-law to Licence Mobile Food Vendors and Hawkers and Peddlars
#21-2015 Source Water Protection Zoning Amendment - Being a By-law of the Village of South River to amend Zoning By-law 17-95
#17-95 zoning - Municipal zoning information. If you would like to determine or change the zoning for a property, please contact the municipal office in case there has been an amendment or to receive more information.
#9-2018 Clean Yards - Being a by-law to establish the standards for the maintenance of lands in a clean and clear condition
#35-2015 ATV - Being a by-law to permit the operation of certain off-road vehicles on highways under the jurisdiction of the Corporation of the Village of South River
#28-2022 Noise - Being a by-law to regulate and otherwise control noise.
#32-2021 Dog -Being a By-law For the Regulation and Licensing of Dogs And For the Control of Dogs Generally Within the Village of South River
#23-2021 Shipping Containers - Being a By-law to regulate shipping containers
#30-2021 Garbage - Being a By-law to regulate public garbage
#34-2021 Garage Sale Limit - Being a By-law to limit garage and yard sales
By-law 13-2023 - Signage By-law - Being a By-Law to regulate Signage and Signing
#13-2012 Open Air Burning - to regulate the setting of open air fires
By-Law 03-2026 Interim Tax Levy
By-Law 04-2026 Integrity Commission
By-Law 05-2026 PSAP NG9-1-1 Transfer Payment Agreement Phase 4
By-Law 06-2026 Fire Protection Grant Transfer Payment Agreement
By-Law 10-2026 Pothole Prevention and Repair Program Transfer Payment Agreement
By-Law 12-2026 Eagle Crest Resort Summer Camp
By-Law 14-2026 HSWS Water Treatment Plant Grant Payment Transfer Agreement
By-Law 15-2026 Train Station Lease
By-Law 17-2026 Appoint Deputy Fire Chief
By-Law 18-2026 Temporary Land Use
By-Law 20-2026 GSS Engineering Bylaw
By-Law 21-2026 T McMillian for Lease South River Machar Medical Center
By-Law 23-2026 Zoning Amendment 10 and 12 Poplar St
By-Law 24-2026 Hunter, Mill, and Whitetail rezone to R2
By-Law 25-2026 Zoning Amendment 68 Riverside
By-Law 27-2026 Advance Poll Dates
By-Law 28-2026 Restrictive Period Delegation of Authority
By-Law 29-2026 Joint Audit Compliance Committee 2026 Election
By-Law 30-2026 Sale of 281 HWY 124
By-Law 31-2026 Mortgage 281 HWY 124
By-law 2-2025 Interim Tax Levy
By-law 3-2025 Appoint Deputy Chief Building Official
By-law 4-2025 Fire Protection Grant Transfer Payment Agreement
By-law 5-2025 Venasse Building Group Arena Upgrades
By-law 6-2025 PSAP NGP9-1-1 Transfer Payment Agreement Phase 3
By-law 8-2025 Joly Fire Agreement
By-law 10-2025 Student Transfer Agreement NPSSTS
By-law 11-2025 Eagle Crest Resort Summer Camp
By-Law 13-2025 NOHFC Intern Funding Agreement
By-Law 14-2025 Circular Materiala Promotional Agreement
By-Law 16-2025 Town of Parry Sound Ambulance Lease
By-Law 22-2025 Zoning Amendment 37 Ottawa Ave
By-Law 24-2025 Ont Reg 389-19 Escooters
By-Law 28-2025 Halton Recycling Ltd. dba Emterra Environmental
By-Law 31-2025 Loney Subdivision Agreement 37 Ottawa Ave
By-Law 33-2025 Explorers Edge Signage Project
By-Law 35-2025 Administrative Monetary Penalties
By-Law 37-2025 Authorization to Treasurer for Extension Agreements
By-Law 39-2025 Fire Protection Grant Transfer Payment Agreement
By-Law 40-2025 Loney Subdivision Agreement 37 Ottawa Ave
By-Law-42-2025 -AMPs Hearing and Screening Officers Appointment
By-Law 45-2025 Vacant Building
By-Law 46-2025 Eagle Crest Resort Arena Agreement
By-Law 48-2025 Rezone Con 3 Eagle Lake Rd
By-Law 49-2025 Ontario Clean Water Agency Services Agreement
By-law 2-2024 - Council Remuneration
By-law 3-2024 - NOHFC Conditional Contribution Agreement
By-law 4-2024 - PSAP NG9-1-1 Transfer Payment Agreement
By-law 10-2024 - Federal Economic Development Agency (FEDNOR) Agreement
By-law 14-2024 - Eagle Crest Resorts Summer Camp
By-law 16-2024 - To Designate a Site Plan Control Area
By-law-18-2024 MLEO Appointment
By-law-21-2024-Building Permits and Fees
By-law-22-2024-Interim Tax Levy
By-law-25-2024- Site Plan Agreement 01-2024 48 Main St
By-law-26-2024-Rezone 48 Main St
By-law-28-2024-Black and MacDonald Arena Upgrades
By-law-29-2024-Ontario Trillium Foundation CP 128970
By-law-30-2024-Contribution Agreement AMO Canada Building Fund
By-law-31-2024-Circular Materials Blue Box Agreement
By-law 33-2024 Ontario Infrastructure Loan
By-law 34-2024 Zoning Amendment 92 Ottawa Ave
By-law-37-2024-Dispostion and Sale of Land Policy
By-law-38-2024-Mitchell Jensen Architect Agreement
By-Law 43-2024 Declaring Surplus Property
By-Law 48-2024 Zoning Amendment 92 Ottawa Ave
By-Law 50-2024 OPP Primary Public Safety Answering Point
By-Law 51-2024 Emergency Management Program and Response Plan
By-Law 52-2024 CEMC Appointment
By-Law 54-2024 Royal Lepage Listing Agreement
By-Law 55-2024 Machar Shared Services Community Centre
By-law 3-2023 - Integrity Services Agreement
By-law 4-2023 - South River Power Generation Office Lease Agreement
By-law 5-2023 - Pregnancy and Parental Council Leave Policy
By-law 10-2023 - Tax Sale Fee Schedule
By-law 13-2023 - Signage By-law
By-law 14-2023 - PSAP NG 9-1-1 Transfer Payment Agreement
By-law 15-2023 - North Bay District Humane Society Agreement
By-law 17-2023 - Appoint Deputy Chief Building Official
By-law 18-2023 - Joly Fire Agreement
By-law 19-2023 - ORNGE Helipad Agreement
By-law 21-2023 - Canor Construction
By-law 25-2023 - Rezone 17 and 19 Main St
By-law 28-2023 - Ontario Infrastructure Loan
By-law 33-2023 - Infrastructure Ontario Borrowing (OILC)
By-law 34-2023 - TD Borrowing By-law
By-law 37-2023 - Appoint Deputy Chief Building Official
By-law 42-2023 - Minor-Variance 14 Howard St
By-law 5-2022 - NORDS Transfer Payment Agreement
By-law 8-2022 - Community Well Being Safety Plan for the Almaguin Highlands
By-law 9-2022 - Municipal Law Enforcement Joint Agreement
By-law 11-2022 - MLEO Appointment
By-law 12-2022 - CFO Treasurer Appointment
By-law 14-2022 - Bruman Construction Agreement
By-law 16-2022 - NOHFC Conditional Contribution Agreement
By-law 17-2022 - Election Resource Usage
By-law 18-2022 - 15 Grant Crt. Accessory Dwelling
By-law 20-2022 Advance Poll Dates
By-law 21-2022 Lakeland Energy Alternate Locate Agreement
By-law 26-2022 Minor Variance 291 HWY 124
By-Law 27-2022 Disconnect from Work Policy
By-law 30-2022 ICIP 2021 Green Stream Transfer Payment Agreement
By-law 31-2022 Restrictive Period Delegation of Authority
By-law 35-2022 Tree Canopy and Natural Vegetation Policy
By-law 36-2022 Building Department Services Agreement
By-law 37-2022 Deputy Chief Building Official
By-law 38-2022 Bell Canada for Next Generation 9-1-1 Service
By-law 40-2022 Health and Safety Policies
By-law 42-2022 GSS Engineering By Law Agreement
By-law 47-2022 Ricoh Printing Services Agreement
By-law 49-2022 Regulate the Keeping of Poultry and Livestock
By-law 50-2022 Asset Management Plan
By-law 52-2022 Fire and Arena Shared Services Agreement
By-law 53-2022 Appoint an Integrity Commissioner
By-law 54-2022 Appoint an External Auditor
By-law 56-2022 Establish a Joint Compliance Audit Committee
By-law 57-2022 Rezoning 132 Broadway St.
By-law-1-2021-GSS Engineering Agreement
By-law-7-2021-ICIP Green Stream Transfer Payment Agreement
By-law-8-2021-Grant in Aid Policy
By-law-11-2021-Rezone Pt Lots 73 74 and Lot 75 Plan 134
By-Law 12-2021 - Rezone 116 Broadway
By-law 13-2021 Fire Safety Transfer Payment Agreement
By-law-15-2021-Swift Canoe and Kayak
By-law-16-2021-Vals Equipment Bylaw Agreement
By-law-18-2021-Establish a Joint Compliance Committee
By-law 22-2021 Zoning Amendment 68 Riverside Ave
By-law 23-2021-To Regulate Shipping Containers
By-law 25-2021-40 KM Speed Limit
By-law 27-2021-Rezoning 389 HWY 124
By-law 31-2021-Student Transfer Agreement NPSSTS
By-law 34-2021 - Garage Sale Limit
By-law 35-2021 - ICIP Covid Agreement
By-law 39-2021 - Town of Parry Sound Ambulance Depot Lease
By-law 42-2021 - MMAH Modernization Transfer Payment Agreement
By-law 45-2021 - Rezone 106 Ottawa Ave
By-law 46-2021 - Rezone 22 Marie St
By-law 47-2021 - Rezone 289/291 Hwy 124
By-law 49-2021 - Townsuite Municipal Software By-law Agreement
By-law-6-2020-Accessability Policy
By-law-8-2020-Cell Phone Policy
By-law-10-2020-Municipal Modernization Funding
By-law-17-2020-Property Transfer
By-law-18-2020-KPMG LLP Modernization Agreement
By-law-21-2020-NOHFC Heritage Fund
By-law-29-2020-Rezone 5 Mary Street
By-law-30-2020-Community Improvement Plan
By-law-31-2020-Declaring Surplus Property
By-law-2-2019-Rezone-Lewis-Street
By-law-4-2019-Deputy Building-Official
By-law-8-2019-2nd-alternate-revised
By-law-18-2019-Fire-Establish-and-Regulating
By-law-25-2019-Appoint Deputy Clerk
By-law-31-2019-Deputy Building-Official
By-law-34-2019 Building-Inspector
By-law-39-2019-Community Safety Plan
By-law-40-2019-Establish Joint Economic Services
By-law-41-2019-Community Improvement Plan
By-law-44-2019-North Bay and District Humane Society Agreement
| By-law-1-2018-Borrowing |
| By-law-2-2018-confirming |
| By-law-3-Property-sale |
By-law-10-2018-to-establish-a-joint-compliance-committee
By-law-12-2018-rezoning-37-Ottawa
By-law-14-2018-Election-Resource-Useage
By-law-16-2018-Election-Accessibility-Plan
By-law-18-2018-Main-Street-Funding
By-Law-22-2018-Advance-Poll-Dates
By-law-28-2018-delegation-of-authority
By-law-31-2018-zoning-amendment